新型需供关系驱动下的中国AI文旅发展趋势报告2025
新型需供关系驱动下的中国AI文旅发展趋势报告2025
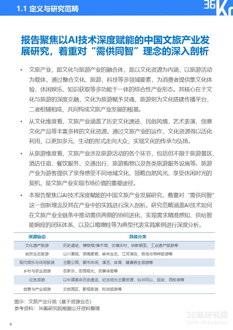
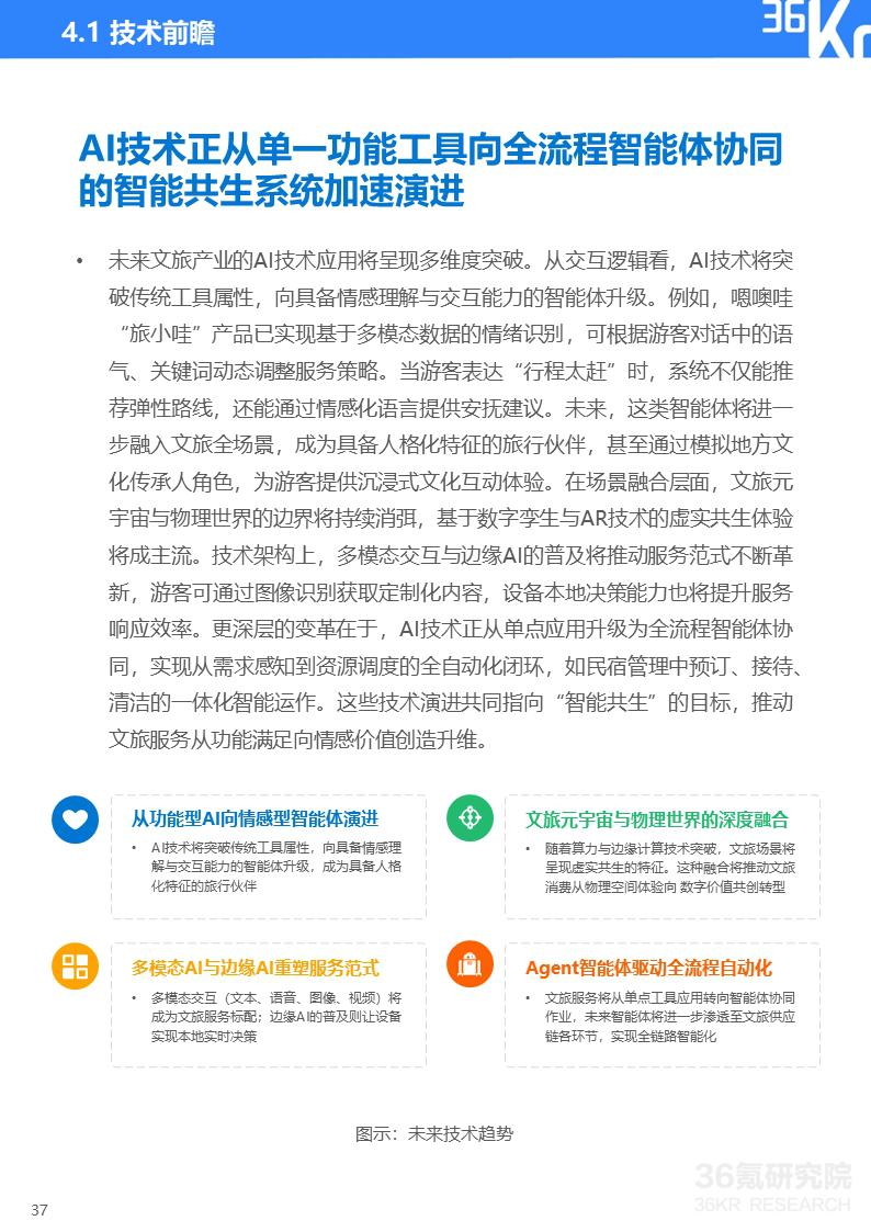
当前,中国文旅产业正步入一场由 AI 技术重构与消费升级共同驱动的深刻变革。国家统计局数据显示,2025 年上半年国内居民出游总花费达 3.15 万亿元,同比增长 15.2%,出游人次 32.85 亿,同比增长 20.6%。随着居民出行意愿强劲复苏与消费观念转变,旅行不再是单纯的空间移动与景点打卡,而是日益成为人们追求情感共鸣、文化认同与自我成长的重要载体。人们更加注重旅行体验的深度、个性化与精神获得感,这对传统以资源为中心、标准化供给的文旅模式提出了巨大挑战。因此,如何破解长期存在的 " 需供错配 " 困局、实现产业系统性升级,已成为关乎文旅高质量发展的重要命题。在这一背景下,新绎集团旗下专注于旅游场景的专业能力平台——嗯噢哇提出 " 需供同智 " 新范式,以 AI 驱动需求侧与供给侧的协同进化,为一场真正 " 懂你 " 的旅行揭开序幕。
消费需求正在从性价比转向 " 心价比 "
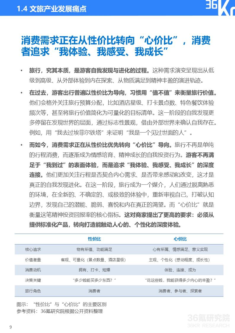
过去,游客出行多以性价比为导向,用 " 值不值 " 来衡量旅行价值,标准集中在外在、可量化的 " 多 " 与 " 省 " ——景点是否密集、拍照是否好看、价格是否实惠。这一阶段的自我发现,更多是通过标志性景观认识世界,借外部的精彩来确认自我存在。
如今,消费需求正从 " 性价比 " 转向 " 心价比 ",衡量标准转为内在、感受型的 " 深 " 与 " 真 " ——体验是否独特、情感是否被触动、能否留下值得长期回味的故事。旅行不再是简单的行程消费,而是情感培育与精神成长的自我投资。游客不再满足于 " 我到过 ",而是追求 " 我体验、我感受、我成长 " 的深度连接。而 " 心价比 " 就是衡量这笔精神投资回报率的核心指标。这对商家提出了更高要求:必须从提供标准化产品,转向打造能触动人心的、个性化的深度体验。

嗯噢哇首创 " 需供同智 " 模式成为破解文旅产业主要痛点的核心理念
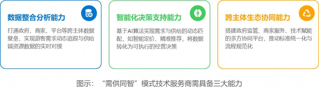
文旅产业痛点的根源之一在于传统的需求分析模式往往从供给侧出发,也就是从供到需的模式,而忽略了游客需求所具有的动态化、个性化特征,最终导致了 " 需供错配 " 的局面。由嗯噢哇首创的 " 需供同智 " 模式从需求端出发,借助智能化技术,实现需求侧与供给侧的协同进化,构建起需求精准感知、供给智能响应的闭环体系。其本质是以大模型等人工智能技术为核心驱动力,实现需求侧精准洞察与供给侧灵活响应的双向协同、动态匹配以及迭代优化。" 需供同智 " 模式的落地实施,依赖于具备数据整合分析能力、智能化决策支持能力、跨主体生态协同能力的技术服务商。

AI 技术正告别各自为政的分散应用阶段,加速向生态平台型体系演进
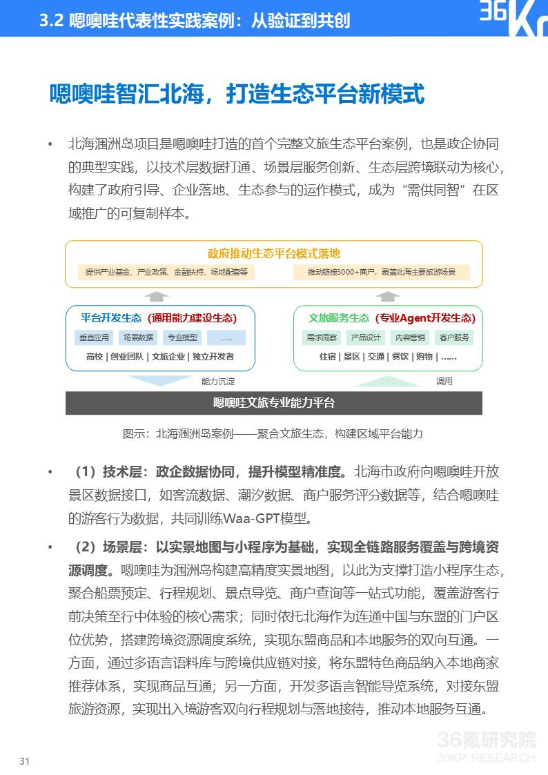
当前,AI 技术正逐步突破在文旅行业单一场景、孤立应用的初级阶段,加速向平台化、生态化的方向演进。通过构建数据驱动、开放协同的 AI 文旅平台,有效整合政府宏观数据、商家经营数据、游客行为数据等多维度数据,推动产业全链路效率提升与体验升级。嗯噢哇立足这一趋势,构建 " 平台 + 产品 + 生态 " 三位一体架构,以技术平台为根基、场景产品为载体、开放生态为延伸,聚合 AI 原子化能力,将技术模块转化为可灵活调用的资源,与文旅行业生态伙伴共用、共建、共享,有效打破技术壁垒与数据孤岛,推动全行业实现智能协同发展。例如,北海涠洲岛项目是嗯噢哇打造的首个完整文旅生态平台案例,也是政企协同的典型实践,以技术层数据打通、场景层服务创新、生态层跨境联动为核心,构建了政府引导、企业落地、生态参与的运作模式,成为 " 需供同智 " 在区域推广的可复制样本。


本报告重点研究问题如下:
文旅产业当前面临的核心痛点有哪些?" 需供错配 " 现象背后的深层原因是什么?
什么是 " 需供同智 " 理念?" 需供同智 " 模式如何系统性破解产业痛点,实现需供动态平衡?
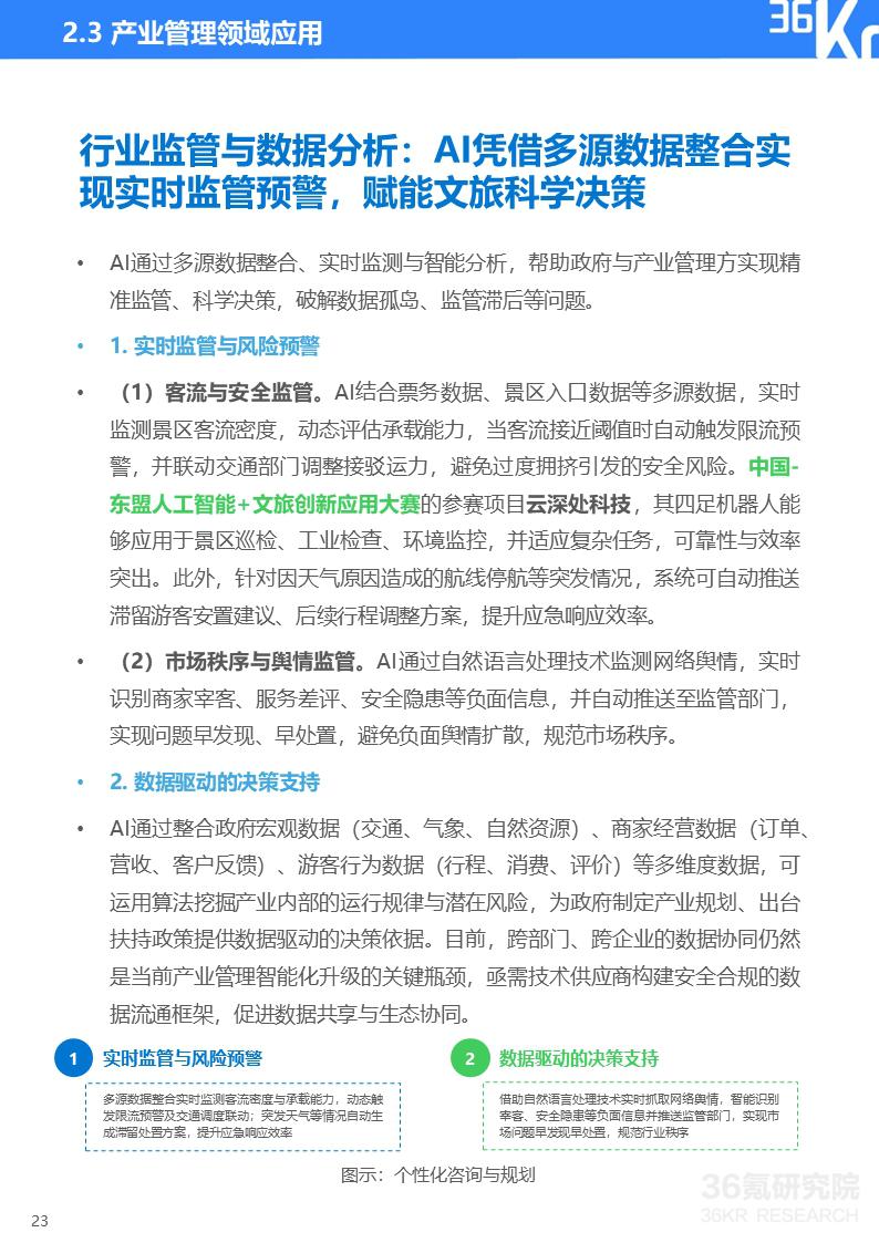
AI 如何赋能文旅产业游客体验、商家经营与产业治理?有哪些核心价值与应用场景?
以 " 嗯噢哇 " 为代表的平台如何通过生态战略实现 " 需供同智 ",其典型实践与成效如何?
未来 AI 文旅将出现哪些技术趋势与业态变革?如何实现从 " 工具应用 " 到 " 智能共生 " 的演进?
推动 AI 文旅产业规范、普惠发展,需构建哪些政策与制度支撑体系?
更多精彩内容,详见《新型需供关系驱动下的中国 AI 文旅发展趋势报告 2025》,点击下载链接,提取码:tffi









































-
- 北京蓝牌车主“油电切换”不限次数释放了什么信号
-
2025-09-17 04:32:06
-
- 得房率超过130%?有些城市开始收紧了
-
2025-09-17 04:29:52
-
- 远景胡洋:AI+新能源,共筑面向未来的新型能源系统
-
2025-09-17 04:27:37
-
- 以色列被国际社会孤立?内塔尼亚胡:呵呵
-
2025-09-17 04:25:22
-
- 上任四年后,英特尔中国区董事长王锐将退休
-
2025-09-17 04:23:07
-
- 哈里王子和英王室大和解?自称民众都站在自己这边,民众:0人支持哈!
-
2025-09-17 04:20:53
-
- 乌克兰加入欧盟谈判审查全部结束
-
2025-09-17 01:34:32
-
- 斯蒂芬·米兰获美参议院确认 将出任美联储理事
-
2025-09-17 01:32:17
-
- 阿里上榜全球创新人才最佳雇主:AI原生应用Accio备受关注
-
2025-09-17 01:30:01
-
- 特朗普:内塔尼亚胡不会再袭击卡塔尔
-
2025-09-17 01:27:46
-
- 女子吃出蠕动虫子,门店:对方索要5000元,按食安法只能给1000元
-
2025-09-17 01:25:32
-
- 以总理称已在加沙城开始“强有力的行动”
-
2025-09-17 01:23:17
-
- 特朗普称已签署米兰入职美联储的相关文件
-
2025-09-17 01:21:02
-
- 菲律宾多艘公务船非法侵闯中国黄岩岛领海 外交部:不要挑战中方决心
-
2025-09-17 01:18:47
-
- 平安人寿上海总部将南迁深圳?平安人寿回应:部分异地职场办公的员工需回迁深
-
2025-09-17 01:16:32
-
- 以军向也门荷台达港发出撤离警告
-
2025-09-17 01:14:17
-
- 阅兵上的激光武器,背后藏着中国制造业崛起的关键
-
2025-09-16 03:26:00
-
- 高德太想进步了
-
2025-09-16 03:23:45
-
- 拯救低生育率的“王炸”就要来了?
-
2025-09-16 03:21:31
-
- 百余名货车司机利用磅差倒卖货物,是“外快”还是犯罪?
-
2025-09-16 03:19:16



民粹主义营销可以休矣:娃哈哈事件的启示
山东一地突发山洪已致2人死亡10人失联,当地村民称家人联系不上、房子被冲毁
“他跟逛夜市似的溜达把我们看光了!”女子称沈阳一洗浴店女浴区内撞见男子,
中纪委驻中组部纪检监察组原组长李刚被公诉
俄美元首会晤“所有选项”均未排除,特朗普或提前离场
中国城市正在重新发现水
外国男子在危地马拉求婚女友,火山突然爆发,网友:小说里的情节