RC线路-开关电源解析
RC线路-开关电源解析
这两天收到两三个小伙伴留言,说要了解一下 RC 线路,那我们就来简单的讲一下 RC 线路。
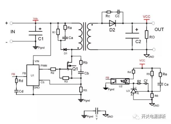
RC 线路顾名思义就是由电阻 R 和电容 C 构成的线路,因为处于原理图中的不同位置,所以所起到的作用也不尽相同,比如处于输入端,那么 RC 线路就可以间接的改善 EMI特性,当处于开关管的线路中,那么可以减少导通和关断损耗,降低电压或电流的尖峰。
以下为 RC 处于线路各个不同位置的线路图:

图中 Ra、Ca 协同 D1 共同构成 RCD 缓冲电路,主要作用就是利用缓冲增加导通关断时间的特性来消除开关管从导通到关断瞬间的重叠电压,从而起到降低尖峰电压的作用。
图中的 Rb、Cb 主要作用就是限制开关管 Q1 源级电压的上升速度;当 Q1 关断时,源级电压开始上升到 2Vdc;因为加了电容 Cb,限制了源级电压的上升速度,同时减小了上升电压和下降电流的重叠,从而降低了开关管 Q1 的损耗;在开关管下次关断之前,Cb 会经过 Rb 和 Q1 进行放电。
Rc 和 Cc 构成的吸收线路和 Rb、Cb 有异曲同工之妙,主要作用就是为了降低输出端的的杂波,稳定输出电压。
Rd、Cd 接在芯片的反馈脚上,我们称之为微分负反馈,通常在电压反馈中并联在反馈线路上,主要就是针对输出电压突然波动或者输出负载突然波动变化时,输出电压产生变化的时候,增加反馈量以及调整输出以达到稳定,加快电源动态响应过程,让输出电压突变或则负载突变时,输出波动范围减小,避免超调现象,增加稳定性。
Re、Ce 接在了稳压器431 的基准端,主要作用就是屏蔽一些杂波,降低反馈速度和稳定电压的作用。
-
- 【呼声与回应】宝鸡市是否会修建轻轨或其他交通,何时修建?
-
2026-01-15 20:10:21
-
- 中国球员留洋回顾:哈萨克族门将叶尔杰提
-
2026-01-15 20:08:06
-
- 这道麻辣鲜美 滋补身体—凉拌海笋,看一遍就会
-
2026-01-15 20:05:52
-
- 战区上将,享受“副国级”待遇吗
-
2026-01-15 20:03:38
-
- 詹森血统的信鸽欣赏
-
2026-01-15 20:01:23
-
- 亚洲四大邪术曝光!简直是太神奇了
-
2026-01-15 19:59:09
-
- 天津西站火车站
-
2026-01-15 19:56:55
-
- 山东与山西的较量!仅一字之差,山西与山东有哪些不同?
-
2026-01-15 19:54:40
-
- 成都女孩养狼做“儿子”,卖房帮它重返狼群,十年后结局催人泪下
-
2026-01-14 21:18:39
-
- 弥勒菩萨(当来下生弥勒尊佛)及其道场简介
-
2026-01-14 15:06:03
-
- 2023年了,海南普通打工人的工资多少钱一个月呢?
-
2026-01-13 20:03:10
-
- 17岁女孩因一口凉皮与弟弟起争执,带10岁妹妹跳水库自杀
-
2026-01-13 20:00:55
-
- 9号线迎重要更新!最新时刻表——
-
2026-01-13 19:58:41
-
- #生活日记#夏天的青梅应该怎么吃?做腌酸梅,到冬天都能吃!
-
2026-01-13 19:56:27
-
- 中国国内最难飞行的机场之一——九寨沟黄龙机场
-
2026-01-13 19:54:12
-
- 甄嬛传:怪不得敬妃终身无子,原来她骗了这么多人,真有心机
-
2026-01-13 19:51:58
-
- 也来说说国家的直辖市
-
2026-01-13 19:49:44
-
- 香港豪门大婚!何猷君舍身当伴郎太卖力,新娘浑身黄金甲真壮观
-
2026-01-13 19:47:29
-
- 为什么越来越多的男女聊天以后会产生感情?
-
2026-01-13 19:45:15
-
- 为什么算命先生能一眼看出你的情况甚至是家庭?真的有命运这一说
-
2026-01-13 19:43:01



骨灰盒下葬红布要不要拿掉(骨灰盒下葬需要盖布吗)
4所公安部直属警校,中等生就能上,毕业包分配,待遇堪比公务员
关于张海迪的丈夫的信息
王千源老婆是谁 圈外老婆于倩照片资料及女儿遭扒
杰森斯坦森揭开与郭达的身世之谜,两人终于承认
我与隔壁漂亮的女邻居,一个美好的邂逅
广西桂林成为全国第五个直辖市,可行性有多大,会带来哪些影响?
海角论坛网页版怎么进入
大师王林风流往事,为几十名女星“开光”,李冰冰周迅都是座上宾
乔家大院翠儿大结局